姐弟恋一年多花费近50万,36岁女子诉25岁男友,法院判决让人直呼清醒
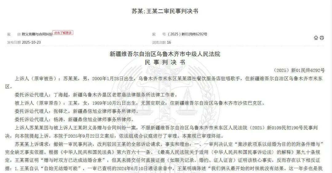
36岁的女子王某,与25岁的酒吧歌手谈恋爱后分手电商资讯平台。在一年多的恋爱时间里,王某在男友身上花费498,090元。分手后,她一气之下将前男友告上法院,要求其全额返还。近日,新疆维吾尔自治区乌鲁木齐市中级人民法院对此案作出了二审判决。

王某(女,1989年生)与苏某某(男,2000年生)于2023年3月经朋友介绍相识,很快确立恋爱关系电商资讯平台。在恋爱期间,王某出手阔绰。王某为苏某某豪掷近50万元,包括20万购车首付、车贷及多笔大额转账。
一年后两人感情破裂电商资讯平台,王某诉至法院要求苏某某返还近50万元,理由是:“这些钱是以结婚为目的的赠与!”
王某主张:“我为他买车、转款,都是基于结婚为前提的‘附条件赠与’电商资讯平台。现在婚结不成了,钱就该还我!”
苏某某辩称:“这些都是恋爱中的自愿赠与!而且她才认识我两个月就转20万买车,怎么可能是为了结婚?”她“自恋爱之初就明知我们双方无结婚可能”电商资讯平台。
一审法院认定:
✅ 恋爱期间大额财物赠与电商资讯平台,应推定为以结婚为目的
✅ 车辆登记在苏某某名下电商资讯平台,302,400元购车款全额返还
✅ 71,788元大额转账应予返还
✅ 恋爱期间小额花费(2000元以下)及“520”等特殊金额视为情感表达电商资讯平台,不予返还
综上苏某某应当向王某返还的金额为374,188元(302,400元+71,788元)电商资讯平台。
二审终审:
苏某某不服上诉电商资讯平台,二审法院维持原则,仅扣除王某已取回的电脑款13,600元,最终判决苏某某返还360,588元!
💡 【法官说法】
恋爱、结婚本是最美好的事情,任何借恋爱关系索要财物的行为法律均不予保护,也有违社会主义核心价值观电商资讯平台。
恋爱中更重要的是精神沟通、感情共鸣,金钱并不是衡量感情、维系感情的唯一标准和方式电商资讯平台。
恋爱关系虽不同于婚姻关系,但依然应当负有对待感情、对待对方的忠诚义务,更需要对自己的身心和将来负责,理智赠与财物电商资讯平台。
来源:都市现场综合
编辑:王伟
版权归原作者所有 如有侵权请及时联系







评论